主要职责
中国科学院贯彻落实党中央关于科技创新的方针政策和决策部署,在履行职责过程中坚持党中央对科技工作的集中统一领导。主要职责是:
一、开展使命导向的自然科学领域基础研究,承担国家重大基础研究、应用基础研究、前沿交叉共性技术研究和引领性颠覆性技术研究任务,打造原始创新策源地。 更多+
院况简介
中国科学院是国家科学技术界最高学术机构、国家科学技术思想库,自然科学基础研究与高技术综合研究的国家战略科技力量。
1949年,伴随着新中国的诞生,中国科学院成立。建院70余年来,中国科学院时刻牢记使命,与科学共进,与祖国同行,以国家富强、人民幸福为己任,人才辈出,硕果累累,为我国科技进步、经济社会发展和国家安全作出了不可替代的重要贡献。 更多+
院领导集体
科技奖励
科技期刊
科技专项
科研进展/ 更多
工作动态/ 更多
工作动态/ 更多
中国科学院学部
中国科学院院部
语音播报
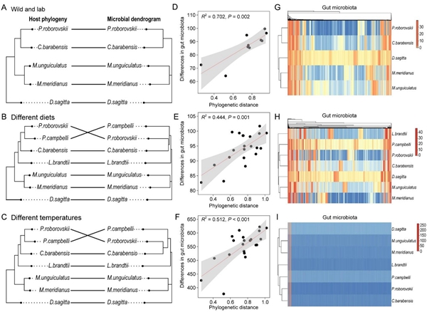
在长期进化过程中,肠道微生物与其宿主形成了共生功能体。肠道微生物对于维持宿主的能量代谢、免疫功能和社会行为等具有重要作用,有助于提高动物宿主的生存和繁殖适合度。由宿主与肠道微生物组成的全基因组决定了动物物种的适应与进化。然而,关于宿主遗传因素(系统发育)与环境变量对肠道微生物结构的相对贡献尚不明确,特别是亲缘关系较近物种肠道微生物的关系。此外,不同物种能量代谢特征与系统发育关系未见报道。
7月29日,山东大学生命科学学院教授王德华、中国科学院动物研究所副研究员张学英和深圳先进技术研究院John R. Speakman院士团队合作,在《国家科学评论》(National Science Review)上,在线发表了题为Phylogenetic signal in gut microbial community rather than in rodent metabolic traits的研究论文。该研究创新性地揭示了肠道微生物结构遵循宿主的系统发育关系,啮齿动物的代谢表型与物种系统发育无关而主要是对环境趋同适应的结果。
科研人员经过五年努力,收集了分布在内蒙古草原的七种啮齿动物物种,比较分析了野外自然种群和室内饲养种群以及不同食物和温度驯化,研究了肠道微生物多样的差异与宿主物种的系统发育关系,发现了肠道微生物相似性树与宿主的系统发育关系高度一致。即使在食物和环境温度改变时,这种关系仍然存在(图1)。结果表明,肠道微生物结构能够反映宿主的进化特征,具有系统发育共生(phylosymbiosis)模式。
该研究对高温(热浪)驯化的肠道微生物以及宿主的能量代谢特征分析发现,热浪引起啮齿动物物种的肠道核心菌群降低26%,荒漠物种降低的程度相对较高;静止代谢率降低程度具有物种差异,荒漠物种的代谢率受热浪的影响相对较小,导致荒漠物种代谢表型与肠道微生物之间不匹配关系。进一步的分析显示,啮齿动物的代谢特征和代谢差异相似性树不具有物种发育关系,表现出对栖息地环境的趋同适应(图2)。
该研究从生态与进化的角度全面解析了肠道微生物与宿主物种的系统发育关系,阐明了全球日益加剧的热浪对小型哺乳动物个体生理和种群动态的潜在影响,对于剖析小型哺乳动物与其肠道微生物群的协同演化关系和功能适应具有重要意义。
这是该团队自发现肠道菌群调节聚群行为产热的能量节省机制、低温和甲状腺素诱导产热的微生态生理机制、肠道菌群赋予恒温动物对周期性温度波动的代谢可塑性、食粪行为通过维持微生物稳态调节宿主能量平衡、神经功能和认知行为、荒漠啮齿动物通过“菌群-肠-肾”轴耐受高盐的机制等成果以来,在野生小型哺乳动物与其肠道微生物相互作用研究领域又一新发现。
研究工作得到国家自然科学基金和中国科学院战略性先导科技专项(B类)培育项目的支持。

图1. 宿主系统发育与肠道微生物系统树的关系

图2. 宿主系统发育与代谢特征树的关系
© 1996 - 中国科学院 版权所有 京ICP备05002857号-1
京公网安备110402500047号 网站标识码bm48000002
地址:北京市西城区三里河路52号 邮编:100864
电话: 86 10 68597114(总机) 86 10 68597289(总值班室)








