语音播报
近日,中国科学院昆明植物研究所陈纪军研究团队在南牡蒿中发现系列结构多样的新颖倍半萜二聚体以及作用于PDGFRA靶点影响AKT/STAT信号通路的抗肝癌活性成分。相关研究成果以Diverse structures and antihepatoma effect of sesquiterpenoid dimers from Artemisia eriopoda by AKT/STAT signaling pathway为题,发表在Signal Transduction and Targeted Therapy上。这是该刊2016年创刊以来发表的首篇关于系列新颖结构天然产物及其作用机制与靶点的研究论文。
肝癌是威胁人类健康的恶性肿瘤。目前有4个酪氨酸激酶抑制剂(索拉非尼、瑞格菲尼、乐伐替尼、卡博替尼)、1个血管内皮生长因子受体2拮抗剂(雷莫卢单抗)以及2个PD-1抑制剂(纳武单抗、帕姆单抗),用于临床治疗肝癌,但结构类型相对单一,易产生耐药性。天然产物结构丰富、活性多样,是药物发现的重要源泉。天然来源的黄酮类化合物阿可拉定(Icaritin)为多靶点的免疫调节小分子,作为治疗肝细胞癌的创新药物,已获批用于治疗肝癌。倍半萜二聚体(sesquiterpenoid dimers)作为蒿属植物中一类重要的化学成分,因新颖的结构以及独特的药理活性受到关注。
陈纪军研究团队近年来致力于从蒿属植物中寻找结构独特、作用机制新颖的抗肝癌先导化合物和创新药物研究,建立了蒿属植物中倍半萜二聚体的定向识别与抗肝癌活性跟踪相结合的分离方法。该研究首次发现药用植物南牡蒿(Artemisia eriopoda)提取物对三株肝癌细胞(HepG2、Huh7、SK-Hep-1)具有较强的抑制活性。研究以抗肝癌活性为导向,结合LC-MS分析,利用硅胶、MCI gel CHP 20P、Rp C18、Sephadex LH-20等柱层析和半制备HPLC方法,首次在南牡蒿活性部位分离9种结构类型的36个新颖的倍半萜二聚体——南牡蒿素(artemeriopodins)A1-A3(1-3)、B1-B2(4-5)、C1-C4(6-9)、D(10)、E(11)、F1-F15(12-26)、G1-G8(27-34)、H(35)和I(36)(图1),采用HRESIMS、IR、UV、1D和2D NMR等波谱技术以及ECD计算确定了化合物的结构,其中7个化合物的结构通过X-Ray单晶衍射确定(图2)。这些新颖倍半萜二聚体涉及9种聚合方式,主要通过分子间的Diels-Alder反应、自由基加成、酯化反应聚合得到。特别是,该工作首次发现了杜松烷-单环金合欢烷、杜松烷-没药烷、杜松烷-桉烷以及C-C单键相连的11个新型倍半萜二聚体。该研究是目前从单一植物中得到新颖倍半萜二聚体结构类型和数量最多的报道之一,表明南牡蒿中倍半萜类二聚体具有很高的结构多样性。该研究进一步丰富了倍半萜二聚体的结构类型,为深入的活性研究奠定了结构多样的物质基础。
至今,该团队在南牡蒿(A. eriopoda)、暗绿蒿(A. atrovirens)、中甸艾(A. zhongdianensis)、牛尾蒿(A. dubia)和蒙古蒿(A. mongolica)等植物中,分离鉴定得到122个具有抗肝癌活性的新颖倍半萜二聚体(Signal Transduction and Targeted Therapy, 2023, 8, 64;Acta Pharmaceutica Sinica B, 2021, 11, 1648;Organic Chemistry Frontiers, 2021, 8, 1249;Bioorganic Chemistry, 2021, 114, 105072;Bioorganic Chemistry, 2022, 128, 106056;Phytomedicine, 2021, 91, 153707;Chinese Journal of Chemistry, 2021, 40, 104;Phytochemistry, 2022, 202, 113299;Organic & Biomolecular Chemistry, 2023, 21, 823-831)。
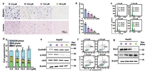
抗肝癌活性筛选表明,11个化合物对HepG2、Huh7、SK-Hep-1三株肝癌细胞具有抑制活性,其中,南牡蒿素G5(31)和G7(33)活性最好,其IC50分别为17.2, 10.3, 22.3 μM和16.0, 18.3, 19.0 μM,与临床一线抗肝癌药物索拉菲尼(IC50:11.0, 12.3, 18.1 μM)相当。南牡蒿素G7(33)对正常肝细胞THLE-2显示出较索拉非尼更好的选择性(IC50,32.0 vs 16.7 μM;SI,2.1 vs 1.3),安全性优于索拉非尼。药理学从细胞迁移、侵袭、周期阻滞、凋亡、靶点、网络药理学和信号通路等方面开展了机制研究。结果表明,南牡蒿素G7可抑制HepG2细胞的迁移和侵袭,下调cdc2的磷酸化水平和上调CyclinB1的表达诱导细胞周期阻滞在G2/M期,同时下调Bcl-2的表达和上调Bax的表达诱导细胞凋亡(图3a-g),表明南牡蒿素G7通过抑制肝癌细胞的侵袭、迁移、诱导细胞凋亡和阻滞G2/M细胞周期从而抑制HepG2细胞的增殖。
网络药理学预测PDGFRA可能是南牡蒿素G7靶点之一(图4a),信号通路主要富集在与肝癌发生密切相关的AKT/STAT。免疫印迹学(WB)和细胞热位移(CETSA)试验表明南牡蒿素G7上调PDGFRA的表达(图4b),使PDGFRA稳定性明显增强(图4c和4d);等温滴定量热法(ITC)和表面等离子体共振(SPR)试验(图4e、f)表明其能与PDGFRA蛋白的直接结合,其KD值为152.0和90.1 μM。该研究表明PDGFRA是南牡蒿素G7的作用靶点,与预测结果一致。WB试验显示南牡蒿素G7明显的抑制AKT/STAT的磷酸化水平(图4g)。上述WB、CETSA、ITC和SPR试验说明,南牡蒿素G7作用于PDGFRA靶点影响AKT/STAT信号通路,从而发挥抗肝癌活性。
综上,该研究首次揭示了南牡蒿中系列骨架新颖、结构多样的倍半萜二聚体,丰富了蒿属植物中倍半萜二聚体的结构类型。南牡蒿素G7具有与临床一线抗肝癌药物索拉菲尼相当的抗肝癌活性,安全性更好,且其结构与索拉非尼完全不同但具有相同的靶点,作用于PDGFRA靶点调节AKT/STAT信号通路发挥抗肝癌活性。该工作揭示了南牡蒿素G7具有显著的抗肝癌成药潜力,为新型抗肝癌药物的研究提供了结构多样的候选分子、奠定了重要的药理学基础。
研究工作得到国家自然科学基金重点项目、兴滇英才支持计划、国家自然科学基金青年科学基金项目、中科院青年创新促进会、云南省中青年学术和技术带头人后备人才项目、中科院特别研究助理项目、云南省博士后定向培养基金等的支持。

图1.南牡蒿中发现的新颖结构倍半萜二聚体结构

图2.南牡蒿中7个化合物的X-ray单晶衍射结构

图3.南牡蒿素G7(33)对HepG2细胞的迁移、侵袭、周期和凋亡的影响

图4.Artemeriopodin G7(33)作用于PDGFRA靶点影响AKT/STAT信号通路
© 1996 - 中国科学院 版权所有 京ICP备05002857号-1
京公网安备110402500047号 网站标识码bm48000002
地址:北京市西城区三里河路52号 邮编:100864
电话: 86 10 68597114(总机) 86 10 68597289(总值班室)