主要职责
中国科学院贯彻落实党中央关于科技创新的方针政策和决策部署,在履行职责过程中坚持党中央对科技工作的集中统一领导。主要职责是:
一、开展使命导向的自然科学领域基础研究,承担国家重大基础研究、应用基础研究、前沿交叉共性技术研究和引领性颠覆性技术研究任务,打造原始创新策源地。 更多+
院况简介
中国科学院是国家科学技术界最高学术机构、国家科学技术思想库,自然科学基础研究与高技术综合研究的国家战略科技力量。
1949年,伴随着新中国的诞生,中国科学院成立。建院70余年来,中国科学院时刻牢记使命,与科学共进,与祖国同行,以国家富强、人民幸福为己任,人才辈出,硕果累累,为我国科技进步、经济社会发展和国家安全作出了不可替代的重要贡献。 更多+
院领导集体
科技奖励
科技期刊
科技专项
科研进展/ 更多
工作动态/ 更多
工作动态/ 更多
中国科学院学部
中国科学院院部
语音播报
菌根(Mycorrhiza)是由菌根真菌侵染多数陆生植物根系而形成的一类互惠共生体,依据其解剖学特征可分为内生菌根(主要是丛枝菌根Arbuscular Mycorrhiza,AM)和外生菌根(Ectomycorrhiza,EM)两类。其中,外生菌根作为森林生态系统中的主要菌根类型,对林木宿主的生态适应和林地生态系统的稳定具有重要贡献。与AM真菌不同,EM真菌为多重起源,在担子菌门下多个EM真菌和腐生性真菌支系交叉分布。这一进化特征暗示了处于不同支系的菌根真菌在与宿主植物互作时,在共生机制上或存在显著差异。
乳菇Lactarius spp.因子实体受伤后分泌乳胶状汁液而得名,称奶浆菌,分类学上隶属伞菌纲Agaricomycetes红菇目Russulales红菇科Russulaceae,为典型的EM真菌,分布在温带及亚热带森林生态系统。乳菇、红菇Russula及另外两属Lactifluus/Multifurca共同构成红菇科下一个独立的菌根真菌支系。这一支系不同亚类群之间存在显著的生理生态学差异,其中共生宿主的专一性差异备受关注。已有文献记录大多数乳菇与松科植物共生,只有极少数与阔叶树(如栎)共生,而红菇多数则具有较广的宿主范围。乳菇属内不同种、甚至不同菌株之间也可能存在严格的宿主专一性。这种鲜明的宿主选择性为探索菌根共生宿主特异性的形成机制提供了理想材料。
乳菇属包含较多野生食用菌,在我国各地被称为“谷熟菌”“紫花菌”“寒菌”“松树菌”等。松乳菇L. deliciosus(俗称谷熟菌)是野生食用菌,红汁乳菇L. hatsutake(俗称铜绿菌)可食用,靓丽乳菇L. vividus在我国西南分布广泛。近年来,中国科学院昆明植物研究所实现了以上3种乳菇的人工栽培(培育)出菇,亟须开展进一步深入的应用基础和底层技术研究。
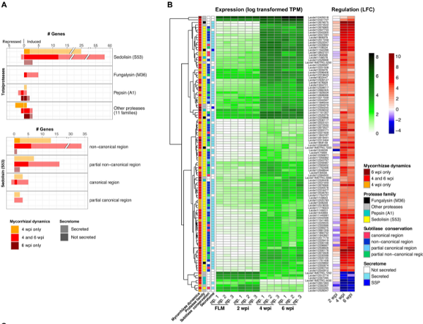
自2018年,昆明植物所与法国国家农业研究所、美国能源部联合基因组研究所,对多个乳菇物种开展了全基因组测序分析,以期从基因组学层面探索宿主特异性的形成机制。比较基因组学分析发现,乳菇类群具有显著不同于其姐妹类群的特征,主要包括:乳菇具有更大基因组和更多基因,但其类群内部呈现明显的异质性,不同物种之间基因组及基因含量存在近一倍的差异;乳菇基因组中编码分泌性蛋白酶的基因出现显著扩张,其中Sedolisin家族的剧烈扩张未在植物互作真菌中发现(图1);尽管丢失了大量植物细胞壁多糖降解基因,但乳菇进化出更多作用于真菌细胞壁(几丁质)及细菌细胞壁(肽聚糖)的基因;早先在乳牛肝Suillus spp.中发现的宿主专一性潜在相关基因在乳菇中未出现明显扩张和进化加速,而Sedolisin基因呈现显著进化加速特征。为进一步探究基因表达对乳菇宿主专一性的调控作用,科研团队对这些乳菇的共生发育阶段(菌根)转录组进行分析,结果显示分泌性蛋白酶基因(尤其是Sedolisin基因)在不同菌根共生体中均呈现大规模上调表达(图2),再次表明了这些基因潜在的重要作用。不同菌根转录组之间的比较分析显示乳菇中大量基因的特异调控模式可能是其宿主特异性的主要遗传基础。
以上组学研究为认知EM真菌共生进化及其宿主特异性的形成机制提供了新见解,揭示了乳菇与宿主“执子之手,与子偕老”的专性共生与协同演化机制,这为野生食用菌的菌根合成和人工栽培(培育)研究提供了参考。相关研究成果发表在Frontiers in Plant Science和New Phytologist上。研究工作得到国家重大研发计划、云南省、国家留学基金管理委员会等的支持。

图1.Sedolisin家族基因在乳菇基因组中剧烈扩张

图2.分泌性蛋白酶基因在乳菇菌根发育过程中大规模上调表达
扫一扫在手机打开当前页
© 1996 - 中国科学院 版权所有 京ICP备05002857号-1
京公网安备110402500047号 网站标识码bm48000002
地址:北京市西城区三里河路52号 邮编:100864
电话: 86 10 68597114(总机) 86 10 68597289(总值班室)








