主要职责
中国科学院贯彻落实党中央关于科技创新的方针政策和决策部署,在履行职责过程中坚持党中央对科技工作的集中统一领导。主要职责是:
一、开展使命导向的自然科学领域基础研究,承担国家重大基础研究、应用基础研究、前沿交叉共性技术研究和引领性颠覆性技术研究任务,打造原始创新策源地。 更多+
院况简介
中国科学院是国家科学技术界最高学术机构、国家科学技术思想库,自然科学基础研究与高技术综合研究的国家战略科技力量。
1949年,伴随着新中国的诞生,中国科学院成立。建院70余年来,中国科学院时刻牢记使命,与科学共进,与祖国同行,以国家富强、人民幸福为己任,人才辈出,硕果累累,为我国科技进步、经济社会发展和国家安全作出了不可替代的重要贡献。 更多+
院领导集体
科技奖励
科技期刊
科技专项
科研进展/ 更多
工作动态/ 更多
工作动态/ 更多
中国科学院学部
中国科学院院部
语音播报
青藏高原是世界的第三极,从森林、草原到荒漠,地域辽阔,生境多样,得天独厚的地理环境孕育出奇特、多样的地衣物种。拟沉衣属地衣主要分布于高山山地,在青藏高原3800-4500米海拔范围多有发现,生长于裸露岩表,常和不同地衣类群一起构成一片斑斓的“地毯”。
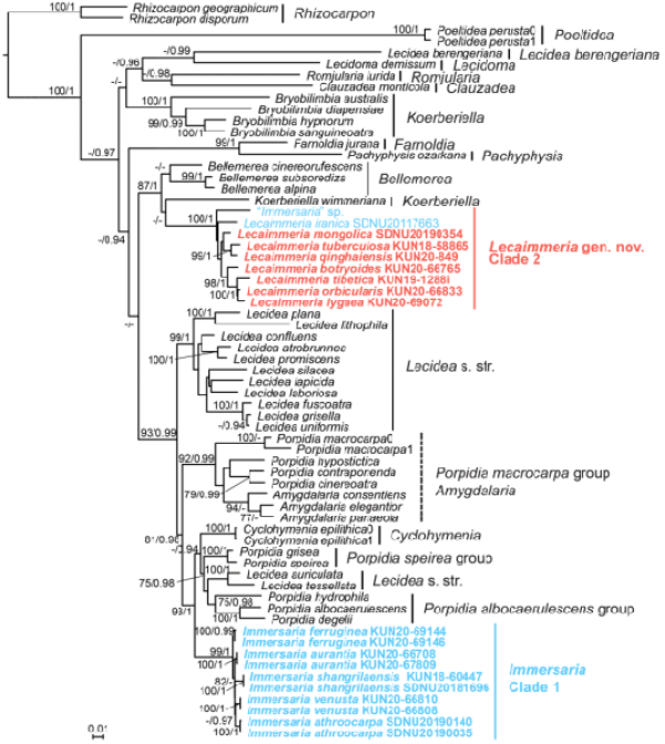
此前定义的沉衣属物种中子囊盘有网衣型、茶渍型两种,但没有分子学证据支持。中国科学院昆明植物研究所等科研人员基于多基因系统发育分析,结合形态、解剖及化学证据,重新界定沉衣属Immersaria的概念,并建立网衣科一个新属:拟沉衣属Lecaimmeria C.M. Xie, Lu L. Zhang & Li S. Wang,提出沉衣属4个新种、拟沉衣属7个新种和3个新组合。该研究将原有的8个物种新增到19个物种,其中10个新种原产于青藏高原,足以表明青藏高原地区丰富的物种多样性。
相关研究成果以Revision of Immersaria and a new lecanorine genus in Lecideaceae (lichenised Ascomycota, Lecanoromycetes)为题,发表在MycoKeys上。研究工作得到国家自然科学基金、第二次青藏高原综合科学考察研究、中科院青年创新促进会以及植物化学与西部植物资源持续利用国家重点实验室开放课题的支持。

图1.海拔4500米拟沉衣属生境

图2.拟沉衣属模式种(左:Lecaimmeria orbicularis)和沉衣属模式种(右:Immersaria athroocarpa)

图3.新属系统发育树
扫一扫在手机打开当前页
© 1996 - 中国科学院 版权所有 京ICP备05002857号-1
京公网安备110402500047号 网站标识码bm48000002
地址:北京市西城区三里河路52号 邮编:100864
电话: 86 10 68597114(总机) 86 10 68597289(总值班室)








