语音播报
芒苞草(Acanthochlamys bracteata)隶属于翡若翠科(Velloziaceae)芒苞草属(Acanthochlamys),是国家二级重点保护的野生草本植物。它是中国科学院成都生物研究所研究员高宝莼于1980年发表的中国特有种,并以其建立芒苞草科,这是中国植物学家首次发现和建立的一个新科。然而,由于气候变化和人类活动导致的生境退化,芒苞草仅分布在西藏的芒康县、四川的道孚县、稻城县、乡城县、理塘县、雅江县和炉霍县等地区的极小部分区域(图1),种群较为稀少,亟待拯救和保护。
自2017年,成都生物所植物多样性研究团队系统开展了芒苞草的调查、繁育研究和综合保护工作。为了厘清芒苞草种群分布受限的关键因素和物种形成与种群分化的遗传机理,进而更好地指导保护芒苞草,科研人员采用Illumina(~292×)、Nanopore(~235×)和Hi-C测序技术,最终组装基因组大小为191.61Mb, 97.97%的基因组序列可以定位到20条染色体上(图2A、B),获得了高质量的染色体水平的基因组组装和功能注释。高质量基因组是未来探索适应性进化分子机制的宝贵资源,并为进一步与其他翡若翠科物种进行比较基因组分析提供了新证据。
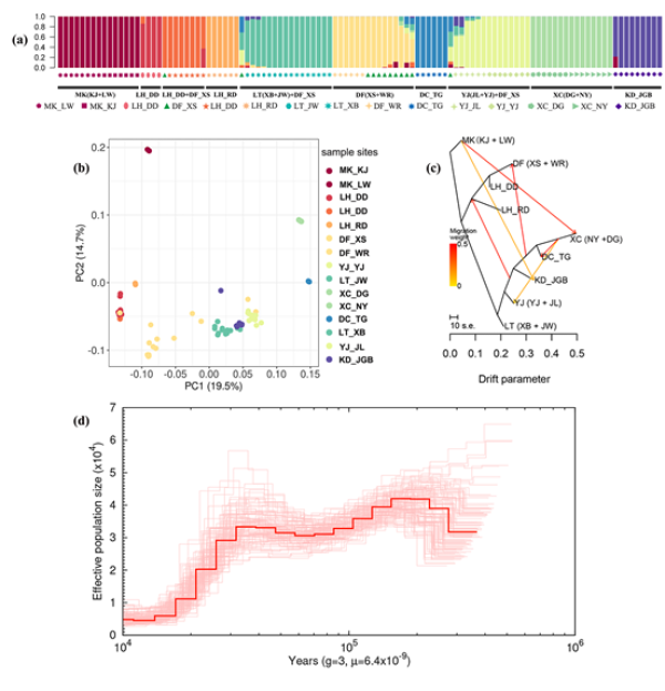
根据单拷贝基因的系统发育树和分化时间估算分析,芒苞草(A. bracteata)和Dioscorea rotundata约在~104.5 mya前分开。基因家族的扩张和收缩分析表明,分开之后,芒苞草中1854个基因家族发生了明显的扩张,5491个基因家族发生了明显的收缩。同时,研究对来自14个群体的110个个体开展重测序,剖析芒苞草的遗传多样性、种群结构、种群历史动态和基因流等方面。全基因组和重测序数据的群体遗传分析显示,芒苞草的14个种群可划分为10个clade,而基因组水平的遗传多样性分析表明,芒苞草的整体遗传多样性较低,仅有理塘、雅江、炉霍、道孚等种群略高。科研人员运用Treemix进行基因流分析发现,这些种群间确实存在基因流,即横断山脉孤立的种群之间相继发生了三次独立的高水平基因流。种群历史动态分析(PSMC)表明,芒苞草的进化历史可追溯到约400ka年前,有效种群数量在其进化史上持续减少,共经历2次遗传瓶颈,这一发现与冰期和间冰期之间的更替一致(图3)。同时,研究显示,第四纪的气候变化在塑造芒苞草的遗传结构方面发挥了重要作用,并为这一物种以及可能具有类似分布的其他高山植物的遗传状况和进化历史提供了关键的见解。研究提出,种群基因组学对于评估过去气候变化的影响和确定保护单元以保护和管理受威胁物种的有用性。
此外,研究还根据芒苞草种群遗传多样性高低,结合实地调查结果,因地制宜地提出了不同的保护措施:位于西藏芒康县的两个遗传多样性较低的种群靠近澜沧江,而这条河流适于水电开发,其潜在栖息地可能被淹没和侵占,且当地道路的修建和畜牧业的发展也对种群造成了较为明显的影响,有必要从受开发威胁的种群中收集种子资源,进行异地保护;针对如四川理塘县、雅江县、炉霍县和道孚县等遗传多样性较高的种群,应着重保护生境和维持区域环境的稳定,以避免破坏,如在地方上建立长期的种群动态监测体系,以促进人工保护和种群恢复。
相关研究成果以Chromosome-level de novo genome assembly and whole-genome resequencing of the threatened species Acanthochlamys bracteata (Velloziaceae) provide insights into alpine plant divergence in a biodiversity hotspot为题,发表在Molecular Ecology Resource上。研究工作得到生态环境部生物多样性调查与评估项目、第二次青藏高原综合科学考察研究、中国-克罗地亚生物多样性和生态系统服务“一带一路”联合实验室的支持。

图1.芒苞草的形态学特征和种群样本的地理分布,(a)生境、(b)习性、(c)花、(d)果实、(e)种子、(f)14个种群的取样地点

图2.(a)芒苞草染色体水平的基因组图,(b)Hi-C热图,(c)11个物种的系统发育树,(d)11个物种基因家族收缩和扩张分析

图3.芒苞草种群遗传结构和种群历史动态,(a)110个芒苞草个体的种群结构、(b)主成分分析(PCA)、(c)基因流、(d)种群历史动态

图4.基于全基因组重测序的SNPs构建的最大似然树
© 1996 - 中国科学院 版权所有 京ICP备05002857号-1
京公网安备110402500047号 网站标识码bm48000002
地址:北京市西城区三里河路52号 邮编:100864
电话: 86 10 68597114(总机) 86 10 68597289(总值班室)