主要职责
中国科学院贯彻落实党中央关于科技创新的方针政策和决策部署,在履行职责过程中坚持党中央对科技工作的集中统一领导。主要职责是:
一、开展使命导向的自然科学领域基础研究,承担国家重大基础研究、应用基础研究、前沿交叉共性技术研究和引领性颠覆性技术研究任务,打造原始创新策源地。 更多+
院况简介
中国科学院是国家科学技术界最高学术机构、国家科学技术思想库,自然科学基础研究与高技术综合研究的国家战略科技力量。
1949年,伴随着新中国的诞生,中国科学院成立。建院70余年来,中国科学院时刻牢记使命,与科学共进,与祖国同行,以国家富强、人民幸福为己任,人才辈出,硕果累累,为我国科技进步、经济社会发展和国家安全作出了不可替代的重要贡献。 更多+
院领导集体
科技奖励
科技期刊
科技专项
科研进展/ 更多
工作动态/ 更多
工作动态/ 更多
中国科学院学部
中国科学院院部
语音播报
国家蛋白质科学研究(上海)设施是全球生命科学领域首个综合性的大装置,依托上海生科院,委托生化与细胞所实施管理,开展科学研究和国内外交流。设施拥有位于海科路园区的规模化蛋白质制备系统、蛋白质核磁共振分析系统、蛋白质修饰与相互作用分析系统、复合激光显微镜系统、分子影像系统和数据库与计算分析系统,以及依托上海光源建设的蛋白质晶体结构分析系统包括蛋白质微晶体结构实验站(BL18U)、蛋白质复合物晶体结构实验站(BL19U1)和高通量蛋白质晶体结构实验站(BL17B),蛋白质动态分析系统包括生物X射线小角散射实验站(BL19U2)、红外光束线站(BL01B)--时间分辨红外谱学实验站和红外显微谱学与成像实验站。
国家蛋白质科学研究(上海)设施第一届全国用户学术大会定于2016年9月28日-9月30日在上海召开,本次会议以用户学术报告和墙报交流为主题,围绕用户成果和用户体验进行讨论,旨在促进全国用户之间的学术交流与合作,更高效的服务全国科研用户以及探讨如何利用设施开展高水平的研究工作。
本次会议邀请了中国科学院重大科技基础设施生命科学与医学组用户指导小组成员和蛋白质设施用户专家小组成员参会,并同时邀请中国西南野生生物种质资源库和武汉国家生物安全实验室的设施负责人参会并就运行开放情况进行交流。
现将会议相关事宜通知如下:
一.会议主要内容
1、设施用户的成果展示和学术交流;
2、设施开放运行情况汇报与讨论;
3、设施用户服务流程改进和完善;
4、设施发展规划与未来展望。
二.会议组织机构
大会组委会:
李林、刘小龙、雷鸣、张荣光、丁建平
中国科学院重大科技基础设施用户指导小组(生命科学与医学组):
高福(中国科学院院士,中国疾病预防控制中心副主任)(参会)
李林(中国科学院院士,中国科学院上海生命科学研究院院长)(参会)
王杉(北京大学人民医院院长)(参会)
李德铢(中科院昆明分院院长)(参会)
薛勇彪(中国科学院北京基因组研究所所长)(参会)
汤超(北京大学教授、前沿交叉学科研究院执行院长)(参会)
国家蛋白质科学研究(上海)设施用户专家小组(参会):
邵志峰(上海交通大学)、张凯(中科院生物物理研究所)
陈新(复旦大学)、丁琛(复旦大学)、董宇辉(中科院高能物理研究所)、樊春海(中科院应用物理研究所)、龚庆国(中国科学技术大学)、郝权(香港大学)、吕军鸿(中科院应用物理研究所)、刘劲松(广州生物医药与健康研究院)、林天伟(厦门大学)、孙育杰(北京大学)、滕脉坤(中国科学技术大学)、吴蓓丽(中科院上海药物研究所)、王新泉(清华大学)、吴季辉(中国科学技术大学)、叶升(浙江大学)、周佳海(中科院上海有机化学研究所)、张鹏(中科院植物生理生态研究所)
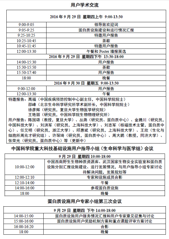
三.会议主要日程
9月28日 星期三 全天报到注册

四.会议注意事项
报名截止:2016年9月10日
报名方式:扫描微信二维码或邮件回执(见通知下方)。
会议时间:2016年9月28日- 9月30日,会期三天
会议地点:上海康桥诺富特酒店(浦东秀浦路3188弄1号)
参会费用:报名参会人员免注册费,会议统一安排食宿,费用自理。
五.会议报告及墙报
1.大会特邀报告25-30分钟,征集报告15-20分钟
2.墙报展出:规格为竖版80cm´120cm,由参会者自带。
3.优秀墙报:会议将进行优秀墙报评选,评选出一等奖1名,二等奖3名、三等奖10名,颁发奖状及奖品。
六.会议住宿
住宿地址:上海康桥诺富特酒店(秀浦路3188弄1号)地铁11号线康新公路站下1号口出,步行500米即到。近上海迪士尼度假区。
住宿标准:

七.会务组

中科院上海生命科学研究院
生物化学与细胞生物学研究所
国家蛋白质科学中心·上海(筹)
国家蛋白质科学研究(上海)设施
2016年9月5日
报名方式
1、扫描下方微信二维码进行报名:

(2016年9月9日前有效,失效后按照方式2报名)
2、请于2016年9月10日前,将回执发送至facility-user@sibcb-ncpss.org报名。
会议回执(点击下载)
扫一扫在手机打开当前页
© 1996 - 中国科学院 版权所有 京ICP备05002857号-1
京公网安备110402500047号 网站标识码bm48000002
地址:北京市西城区三里河路52号 邮编:100864
电话: 86 10 68597114(总机) 86 10 68597289(总值班室)








